Ansys:有限元仿真
官网
常用分析系统模块
Steady-State Thermal(稳态热)
Thermal Physics(热物理场) Mechanical APDL Solver Type(APDL求解器) Steady-State Analysis Type(稳态分析类型)
Transient Thermal(瞬态热)
Thermal Physics(热物理场) Mechanical APDL Solver Type(APDL求解器) Transient Analysis Type(瞬态分析类型)
Static Structural(静态结构)
Structural Physics(结构物理场) Mechanical APDL Solver Type(APDL求解器) Static Structural Analysis Type(静态结构分析类型)
Transient Structural(瞬态结构)
Structural Physics(结构物理场) Mechanical APDL Solver Type(APDL求解器) Transient Analysis Type(瞬态分析类型)
Electric(电气)
Electric Physics(电气物理场) Mechanical APDL Solver Type(APDL求解器) Steady-State Electric Conduction Analysis Type(稳态导电分析类型)
Thermal-Electric(热-电气)
Thermal-Electric Physics(热-电气物理场) Mechanical APDL Solver Type(APDL求解器) Steady-State Thermal-Electric Conduction Analysis Type(稳态热电传导分析类型)
Fluid Flow (Fluent)(流体流动 (Fluent))
Fluids Physics(流体物理场) FLUENT Solver Type(FLUENT求解器) Any Analysis Type(任意分析类型)
常用组件系统模块
Fluent
Fluids Physics(流体物理场) FLUENT Solver Type(FLUENT求解器) Any Analysis Type(任意分析类型)
Mechanical APDL
Any Physics(任意物理场) Any Solver Type(任意求解器) Any Analysis Type(任意分析类型)
Microsoft Office Excel
Any Physics(任意物理场) Any Solver Type(任意求解器) Any Analysis Type(任意分析类型)
Engineering Data(工程数据)
Any Physics(任意物理场) Any Solver Type(任意求解器) Any Analysis Type(任意分析类型)
External Data(外部数据)
Any Physics(任意物理场) Any Solver Type(任意求解器) Any Analysis Type(任意分析类型)
Material Designer
Any Physics(任意物理场) Any Solver Type(任意求解器) Any Analysis Type(任意分析类型)
Geometry(几何结构)
Any Physics(任意物理场) Any Solver Type(任意求解器) Any Analysis Type(任意分析类型)
Mechanical Model(模型)
Any Physics(任意物理场) Any Solver Type(任意求解器) Mechanical Analysis Type(Mechanical分析类型)
External Model(外部模型)
Any Physics(任意物理场) Any Solver Type(任意求解器) Any Analysis Type(任意分析类型)
Mesh(网格)
Any Physics(任意物理场) Any Solver Type(任意求解器) Any Analysis Type(任意分析类型)
System Coupling(系统耦合)
Multiphysics Physics(多物理场物理场) System Coupling Solver Type(系统耦合求解器) Any Analysis Type(任意分析类型)
Results(结果)
Fluids Physics(流体物理场)
Performance Map(性能图)
单一模块
添加所需模块
直接拖动到“项目原理图”区域,或双击添加过去。
【Engineering Data工程数据】
从“工程数据源”选择相关材料
手动添加相关材料属性
导入工程数据
常用的性质:
物理属性:
密度Density
各向同性割线热膨胀系数Isotropic Secant Coefficient of Thermal Expansion
线性弹性:
各向同性弹性Isotropic Elasticity
包含杨氏模量和泊松比
热:
各向同性导热系数Isotropic Thermal Conductivity
比热容(恒压)Specific Heat Constant Pressure
【Geometry几何结构】
SpaceClaim
DesignModeler
第三方导入
【Model模型】
赋予模型材料
Outline中:Geometry-某个零件-Details中:Material-Assignment:选择对应的材料
网格
Outline中:Mesh
- 网格分辨率
Details中:Sizing-Resolution,可选范围是0-7,越大越精细。超出范围则显示默认。
- 网格尺寸
右键Mesh-Insert-Sizing:
Details中:Scope-Geometry:选择要设置的几何体;
Details中:Definitioin-Element Size:根据缺省值设置尺寸。设置为0则显示缺省值。
- 网格生成方法
右键Mesh-Insert-Method:
Details中:Scope-Geometry:选择要设置的几何体;
Details中:Definition-Method:选择划分网格方法。一般是Hex Dominant六面体主导。此时Definition-Control Messages可能会提示,如果不影响就继续。
Details中:Definition-Free Face Mesh Type:自由面网格类型。
- 生成网格/更新网格
右键Mesh-Generate Mesh或Update。
- 质量
Details中:Statistics统计:可以查看Nodes节点数和Elements单元数。
Details中:Quality-Mesh Metric网格质量检查准则,选择相应的检查工具。检查工具包括:
Element Quality单元质量检验。
【Setup设置】
Outline中:选择相应的模块进行操作。
一般模块下面会有如下部分:
Initial Conditions
Analysis Settings
自定义的载荷和约束
Imported Load
接受传递的载荷,不是所有的传递都有,比如Steady-State传入的就没有这个选项。
Solution
这是后面的部分
基本步骤是:
设置Initial常量
设置Analysis Settings
Details中,步长信息、步数信息等均在这里设置,主要是Step Controls步控制。
步骤数量:一共有几步;
当前步数:现在在设置第几步;
步骤结束时间:当前步数的结束时间。
以上三个可以在表格数据中设置。先设置后面的再设置前面的,比如先设置第二步10s,再设置第一步3s,否则会超出边界。
如果是瞬态热+瞬态结构,第二个需要手动设置。
默认情况下,只有1步,第一步只有1s。
自动步数:有限元的求解步长。可以程序控制、关闭(手动写步长。比如步长写0.01s,则1步1s要算100step)、开启(给定一个范围,程序来控制具体是多少)
定义依据:如果非程序控制,则可以选择是按照时间设置还是按照步设置。
添加自定义的载荷和约束
在
环境选项卡(新版)或工具栏的Environment工具条(旧版)。如果是非常用载荷:Outline中:模块右键-Insert,选择相应的载荷。
设置Imported Load。
设置求解CPU:
Solution的Details中:Solution-Number of Cores to Use(beta),默认是程序控制,可以手动指定。
求解
右键模块名或右键Solution-Solve
关于自定义载荷说明
Thermal相关
Outline中:选择Steady-State Thermal或者Transient Thermal。
在环境选项卡(新版)或工具栏的Environment工具条(旧版),或者Outline中:Thermal右键-Insert,选择相应的载荷。热相关的载荷包括:
Temperature温度
Convection对流(一般是与空气的换热)
Radiation辐射
Heat热
Heat Flow热流
Perfectly Insulated理想绝热
Heat Flux热通量
Internal Heat Generation内部热生成
Mass Flow Rate质量流率
Conditions条件
Coupling耦合
Fluid Solid Interface流体固体界面
系统耦合区域
Element Birth and Death单元生死
Contact Step Control接触步骤控制
Commands命令
Python代码
Structural相关
Outline中:选择Static Structural或者Transient Structural。
在环境选项卡(新版)或工具栏的Environment工具条(旧版),或者Outline中:Structural右键-Insert,选择相应的载荷。结构相关的载荷包括:
Inertial惯性
Acceleration加速度
Standard Earth Gravity标准地球重力
Rotational Velocity旋转速度
Rotational Acceleration旋转加速度
Loads载荷
Pressure压力
Pipe Pressure管道压力
Hydrostatic Pressure静水压压力
Force力
Remote Force远程力
Bearing Load轴承载荷
Bolt Pretension螺栓预紧力
Moment力矩
Generalized Plane Strain广义平面应变
Line Pressure线压力
Thermal Condition热条件
Pipe Temperature管道温度
Joint Load连接副载荷
Fluid Solid Interface流体固体界面
系统耦合区域
Detonation Point爆炸点
Rotating Force旋转力
导入的CFD压力
Motion Loads动态载荷
Supports支撑
Fixed Support固定的
Displacement位移
Remote Displacement远程位移
Velocity速度
Impedance Boundary阻抗边界
Frictionless Support无摩擦
极限边界
Compression Only Support仅压缩支撑
Cylindrical Support圆柱形支撑
Simply Supported简单支撑
Fixed Rotation固定旋转
固定主几何体
Elastic Support弹性支撑
Conditions条件
Coupling耦合
Constraint Equation约束方程
Pipe Idealization管道理想化
Nonlinear Adaptive Region非线性自适应区域
Element Birth and Death单元生死
Contact Step Control接触步骤控制
Body Control几何体控制
DirectFE直接FE
Nodal Orientation节点方向
Nodal Force节点力
Nodal Pressure节点压力
Nodal Displacement节点位移
Nodal Rotation节点旋转
EM Transducer EM换能器
Commands命令
Python代码
Electric相关
Outline中:选择Steady-State Electric。
在环境选项卡(新版)或工具栏的Environment工具条(旧版),或者Outline中:Electric右键-Insert,选择相应的载荷。电气相关的载荷包括:
Voltage电压
Current电流
Conditions条件
Coupling耦合
Thermal Condition热条件
Element Birth and Death单元生死
Contact Step Control接触步骤控制
Commands命令
Python代码
【Solution求解】
Outline中:模块-Solution,在求解选项卡(新版)或工具栏的Solution工具条(旧版)。
如果是非常用求解:Outline中:模块-Solution右键-Insert,选择相应的求解。
选择需要求解的性质,然后在Outline中:模块-Solution右键,Evaluate All Results评估所有结果。
关于求解性质的说明
Thermal相关
Outline中:选择Steady-State Thermal或Transient Thermal-Solution。
在求解选项卡(新版)或工具栏的Solution工具条(旧版)或者Outline中:Thermal-Solution右键-Insert,选择相应的求解。热相关的求解包括:
Thermal热
Temperature温度
Total Heat Flux总热通量
Directional Heat Flux定向热通量
Error错误
Fluid Flow Rate流体流速
Fluit Heat Conduction Rate流体热传导率
Volume体积
Probe探针
Temperature温度
Heat Flux热通量
Reaction反应
Radiation辐射
Volume体积
Coordinate Systems坐标系
Contact Tool接触工具
User Defined Result用户定义的结果
Commands命令
Python结果
Python代码
Structural相关
Outline中:选择Static Structural或Transient Structural-Solution。
在求解选项卡(新版)或工具栏的Solution工具条(旧版)或者Outline中:Structural-Solution右键-Insert,选择相应的求解。结构相关的求解包括:
Deformation变形
Strain应变
Stress应力
Energy能量
Damage
Linearized Stress线性化应力
Campbell Diagram
Volume体积
Probe探针
Coordinate Systems坐标系
Tool工具箱
User Defined Result用户定义的结果
用户定义的标准
Commands命令
Python结果
Python代码
Electric相关
Outline中:选择Steady-State Electric-Solution。
在求解选项卡(新版)或工具栏的Solution工具条(旧版)或者Outline中:Electric-Solution右键-Insert,选择相应的求解。电气相关的求解包括:
Electric电气
Electric Voltage电压
Total Electric Field Intensity总电场强度
Directional Electric Field Intensity定向电场强度
Total Current Density总电流密度
Directional Current Density定向电流密度
Joule Heat焦耳热
Volume体积
Probe探针
Electric Voltage电压
Field Intensity场强度
Current Density电流密度
Reaction反应
Joule Heat焦耳热
Volume体积
Coordinate Systems坐标系
User Defined Result用户定义的结果
Commands命令
Python结果
Python代码
【Results结果】
Outline中:模块-Solution,Details中:
Solution Information求解方案信息:里面是计算是原始信息,包括计算核心数,花费时间等。
不同的性质:云图展示、表格数据、图表展示等。
关于结果的说明
特殊的,对于Transient Thermal,在Outline中:选择Transient Thermal-Solution-Solution Information,可以展开,有Temperature - Global Maximum温度-全局最大值和Temperature - Global Minimum温度-全局最小值。
其他的模块均没有。
【Parameter Set优化分析】
- 设置参数化输入参数
可以在建模时,在需要参数化的地方(一般是Details处),点击前面的框,会出现一个P,实现输入参数化。
- 设置参数化输出参数
Solution-Details中:算出结果的性质-点击前面的框,会出现一个P,实现输出参数化。
- 优化分析
返回Workbench,出现Parameters和Parameters Set。如果封闭,则代表此时优化设计包含了输入和输出的参数化。
右击Parameters set-Edit编辑,进入参数化设置窗口。该窗口有四个区域:Outline of All Parameters是参数总览区;Properties是控制属性区;Table of Design Points是样点布置区域,可以配置输入参数的值;Chart是图表显示区。
在Table of Design Points区域布置样本点。
计算所有样本点:点击工具栏的Update All Design Points,执行所有样本点的计算。
计算部分样本点:选中需要计算的样本点,右击-Update Selected Design Points。
去Mechanical查看某个样本点的具体信息:右击需要的样本点-Copy inputs to Current。回到Mechanical-Results,具体查看。
- 对数据进行分析
Workbench有五种优化分析工具:在添加模块-Design Exploration下按需添加。
分别是:Direct Optimization(直接优化工具)、Goal Driven Optimization(多目标驱动优化分析工具)、Parameters Correlation(参数相关性优化分析工具)、Response Surface(响应曲面优化分析工具)和Six Sigma Analysis(六Σ优化分析工具)。
Update后进入即可使用。
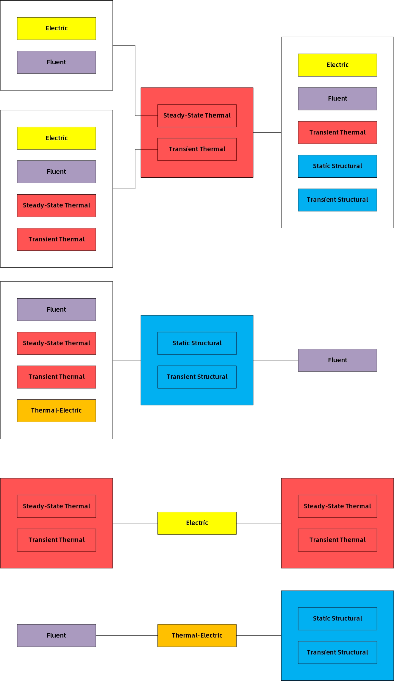
多模块耦合
共享耦合
可以按顺序先添加第一个模块,然后将第二个模块拖动到第一个模块的“求解”部分。
可以先添加一个模块,然后在“Setup设置”和“Solution求解”中右键Transfer Data数据传输通信。
以上两种方法,添加的两模块的“工程数据”、“几何结构”和“模型”应该是共享的,而前模块的“求解”传递到后模块的“设置”。
传递耦合
- 如果需要全模块传递,直接添加两个模块,然后把前者的“Model模型”传递给后者。
多模块允许传递情况:

Steady-State Thermal + Static Structural
案例说明
结构:100*50*10
初始状态:600℃
模拟过程:固定两端
求解:疲劳应力
分析
稳态热模块产生初始结构,然后将温度场作为载荷传递到静态结构模块,产生疲劳应力的结果。
操作过程
- 添加所需模块
Steady-State Thermal,Solution传递给Static Structural。
Engineering Data
Geometry
Model
赋予材料
Mesh
Steady-State Thermal
- Setup
Environment:Temperature:600
- Solution
Solution:Thermal-Temperature
Solve
查看Results
Static Structural
- Setup
Environment:Fixed Support:给四个侧面设置固定约束。【固定住】
Imported Load-具体的传入载荷,Details中:Definition-Source Time:选择Worksheet即可(因为是静态结构)。然后在传入的载荷右键-Import Load。此时只会导入最后时刻的信息。
- Solution
Solution:Deformation-Total,Stress-Equivalent(von-Mises)
Solution右键-Insert-Fatigue-Fatigue Tool,插入疲劳分析工具。
Solution-Fatigue Tool右键-Insert-Life/Damage/Safety Factor/Biaxiality Indication/Equivalent Alternating Stress。
Solve
查看Results
Steady-State Thermal + Transient Thermal + Transient Structural
案例说明
结构:120*80*4
初始状态:600℃
模拟过程:放置在20℃环境中,固定两端
求解:热应力
分析
稳态热模块产生初始结构,然后将温度场作为载荷传递到瞬态热模块,瞬态热模块的结果作为载荷传递到瞬态结构模块,瞬态结构模块产生热应力的结果。
操作过程
- 添加所需模块
Steady-State Thermal,Solution传递给Transient Thermal,Solution传递给Transient Structural。
Engineering Data
Geometry
Model
赋予材料
Mesh
Steady-State Thermal
- Setup
Environment:Temperature:600
- Solution
Solution:Thermal-Temperature
Solve
查看Results
Transient Thermal
- Setup
Analysis Settings:共1步,分别是10s。
Environment:Convection:设置对流系数。
- Solution
Solution:Thermal-Temperature
Solve
查看Results
查看Solution-Solution Information-Temperature-Global Maximum和Temperature-Global Minimum。
Transient Structural
- Setup
Analysis Settings:共1步,分别是10s。
Analysis Settings:设置划分SubStep的方法,可以根据Transient Thermal设置。例如:0.1,0.01,1。
Environment:Fixed Support:给四个侧面设置固定约束。【固定住以产生热应力】
Imported Load-具体的传入载荷,Details中:Definition-Source Time:选择All或者指定时间范围。这是所需要导入的时间节点。然后在传入的载荷右键-Import Load。导入后,在Details中:Graphics Controls-By和Active Row/Time,可以根据数据行或或者时间选择要在右图展示的时间节点。
- Solution
Solution:Deformation-Total
Solve
查看Results
APDL案例
几何体之间的热辐射
Workbench仅能实现几何体对空气的辐射,几何体之间的辐射需要APDL实现。
对相应几何面进行命名
选择对应的几何面,绘图区右键-Create Named Selection创建命名选择,命名。
插入Commands载荷
APDL的单位是国际单位制。
sf,High,rdsf,1,1 sf,low,rdsf,1,1 sf,sph,rdsf,1,1 spctemp,1,100 stef,5.67e-8 radopt,0.9,1.E-5,0,1000,0.1,0.9 toff,273命令说明:
常量:
stef:斯特藩-玻尔兹曼常数常量:
toff:绝对温度和摄氏度之间的关系,K=273+℃常量:
spctemp:空间温度spctemp, number, Temperature分别是非封闭空间数量和温度。表面边界条件:sf
sf, nlist, label, value, value2分别是节点列表(或者命名选择),模块标签名(辐射的标签是rdsf),表面发射率,封闭体数量辐射求解器:radopt
radopt, fluxrelx, fluxtol, solver, maxiter, toler, overrlex,分别是全局的松弛因子,辐射热通量收敛容差(默认0.001),求解器(0为Gauss-Seidel,1为直接求解器),最大迭代次数(默认1000),收敛容差(默认0.1),求解器的松弛因子(默认0.1)。
相变模拟
对零件添加焓值
Outline中:Geometry-需要添加焓值的零件右键-Insert-Commands命令
mptemp, 1, 0, 695, 697, 1000 mpdata, enth, matid, 0, 1.6857E+9, 2.7614E+9, 3.6226E+9命令说明:
温度:
mptemp:mptemp, sloc, T1, T2, ...焓值:
mpdata:mpdata, lab, mat, sloc, C1, C2, ...插入Commands载荷
cmsel,s,thesand nsle ic,all,temp,25 cmsel,s,thewheel nsle ic,all,temp,800 alls neqit,100 lnsrch,on
高级操作
APDL手册
单机多核并行计算
查看本机配置
任务管理器-性能选项卡,里面可以看到插槽数量(CPU的个数)、内核(物理内核数,所有CPU的加起来)、逻辑处理器(超线程后的线程数)、内存大小和GPU型号。
Ansys选用的是物理核心数,为了保证其他程序的正确运行,一般比内核稍微少一点。例如,24核心48线程的服务器,一般Ansys设置为20。
配置方法
Workbench-Tools-Options:
Appearance:Beta Options
Solution Process:Default Execution Mode:Parallel
Solution Process:Default Number of Processes:20
Mechanical APDL:Database Memory:16384 M
Mechanical APDL:Workspace Memory:32768 M
Mechanical APDL:Processors:20
Mechanical APDL:GPU Accelerator:NVIDIA
Mechanical APDL:Number of GPUs per Machine:1
Mechanical:Parallel Processing:Limit Number of Cores for Data Mapping and Post-Processing
Mechanical:Maximum Number of Cores:20
Mechanical-Mesh:
- Advanced:Number of CPUs for Parallel Part Meshing:20
Mechanical-Solution:
- Solution:Number of Cores to Use(Beta):20
工具配合
与SolidWorks配合
Ansys与CAD集成设置
程序为:CAD Configuration Manager 2022 R1,位置一般在:
C:\Program Files\ANSYS Inc\v221\commonfiles\CAD\bin\winx64\Ans.CadInt.CADConfigUtilityGUI.exe
其中v221代表版本号,选择对应的版本。
使用管理员身份运行。
在CAD选择(CAD Selection)选项卡,勾选SolidWorks,然后点选Workbench关联接口(Workbench Associative Interface),在CAD配置(CAD Configuration)选项卡,选择配置选定的CAD界面(Configure Selected CAD Interfaces)。
如果提示Success,则代表配置成功,退出(Exit)即可。
经过以上方法配置后,就可以直接链接SolidWorks了。也可以直接导入SolidWorks的专属模型.SLDPRT和.SLDASM。
但是这种方法需要Ansys和SolidWorks的版本配合,有时候会出现一些斯巴达问题。
中间格式文件传递
SolidWorks转储为以下中间格式,然后Ansys读取这些格式的文件进行导入。
.igs
中文显示正常
结构会被分割开
.step
中文名字会乱码
结构完整
.x_t
中文显示正常
结构完整
优先考虑